非甲烷總烴NHMC限值60, 江蘇地標《大氣污染物綜合排放標準》發布!
2021年5月14日,江蘇省市場監督管理局發布江蘇省地標《大氣污染物綜合排放標準》,該綜合排放標準將在2021年8月1日實施,實施后相關的涉VOCs排放指標有所統一,值得幾點關注的如下:
1、燃燒(焚燒、氧化)裝置、固定式內燃機、發動機制造測試工藝的氮氧化物、硫氧化物的排放限值為200,也即大家關注的RTO的排口的如上兩種物質的限值為200;
2、非甲烷總烴(NHMC)的排放限制為60,苯為1(NHMC除船舶制造預處理及室內涂裝工藝外,70);
3、NMHC污染物控制設施總去除效率≥90%時,等同于滿足最高允許排放速率限值要求;
4、排放光氣、氰化氫和氯氣的排氣筒高度不低于25m,其他排氣筒高度不低于15m(因安全考慮或有特殊工藝要求的除外),具體高度以及與周圍建筑物的相對高度關系應根據環境影響評價文件確定。新建污染源的排氣筒必須低于15m時,其最高允許排放速率按表1所列排放速率限值的50%執行;
5、當執行不同排放控制要求的廢氣合并排氣筒排放時,應在廢氣混合前進行監測,并執行相應的排放控制要求;若可選擇的監控位置只能對混合后的廢氣進行監測,則應按各排放控制要求中最嚴格的規定執行。這點是合并使用一個排氣筒的問題的監測及排放限值要求;
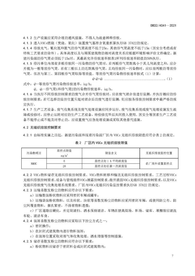
6、廠區內VOCs無組織排放限值,監控點處1 h平均濃度值不高于6,監控點處任意一次濃度值不高于20;
7、對廠區內VOCs無組織排放進行監控時,在廠房門窗或通風口、其他開口(孔)等排放口外1m,距離地面1.5m及以上位置處進行監測。若廠房不完整(如有頂無圍墻),則在操作工位下風向1m,距離地面1.5m及以上位置處進行監測。
全文如下 :

















下一篇:
VOCs在線監測設備安裝尚處起步階段
上一篇:
VOC在線監測設備運維法律責任如何認定?
此文關鍵字:非甲烷總烴NHMC限值60, 江蘇地標《大氣污染物綜合排放標準》發布! - 上海麥越環境技術有限公司
最新產品
同類文章排行
- 空氣中各氣體的含量、體積比和質量比
- 非甲烷總烴NHMC限值60, 江蘇地標《大氣污染物綜合排放標準》發布!
- 什么單位必須安裝廢氣VOCs在線監測系統?
- 碳排放監測系統—麥越環境助力建設碳中和示范園區
- VOCs在線監測:《環境空氣總烴甲烷和非甲烷總烴的測定標準》HJ 604-2017
- vocs在線監測設備是什么?VOCS在線監測系統包含哪些部分?
- HJ 38-2017 固定污染源廢氣非甲烷總烴連續監測系統技術要求及檢測方法
- 做voc在線監測系統的都有哪些?例如PID.FID,還有其他嗎
- vocs在線監測設備多少錢
- HJ 38-2017 固定污染源廢氣非甲烷總烴連續監測系統檢測方法





