固定式與便攜式LEL監測儀的差異對比及選型指南
在石油化工、能源電力、環保治理等涉及可燃氣體風險的工業領域,對爆炸下限(Lower Explosive Limit, LEL)的監測是預防火災爆炸事故的核心防線。固定式與便攜式LEL監測儀作為兩大主流設備,其定位、功能與應用邏輯迥然不同。選擇不當,輕則造成資源浪費,重則留下致命的安全盲區。本文旨在通過系統的差異對比與場景化分析,為企業與安全管理人員提供一套清晰、實用的選型決策框架。
一、 概念厘清:兩種監測儀的根本定位
在深入對比之前,必須理解二者的核心設計哲學與應用邊界。
1. 固定式LEL監測儀:持續值守的“哨兵”
固定式監測儀是一套永久性安裝的在線安全監測系統。其設計目標是對特定高風險點進行7×24小時不間斷的連續監測。它通常采用分體式結構:檢測探頭(傳感器)直接安裝在可能發生泄漏的工藝點位(如管道法蘭、閥門組、儲罐呼吸閥、RTO入口),而變送器或控制器則安裝在遠處的安全區域或控制室,實現實時顯示、報警和數據遠傳。它的角色如同駐守要塞的哨兵,是構成工廠本質安全和自動化聯鎖控制的基礎。
2. 便攜式LEL監測儀:靈活機動的“偵察兵”
便攜式監測儀是一種可移動、由人員攜帶的檢測設備。其核心價值在于靈活性,主要用于非固定地點、臨時性的安全作業保障。典型的應用包括:作業人員進入受限空間前的安全檢測、日常安全巡檢、事故應急排查與泄漏點定位、檢修作業過程中的環境監護等。它如同偵察兵,為人員在未知或動態環境中的活動提供實時、隨身的保護。
二、 全方位核心差異對比
下表從多個維度系統對比了兩種監測儀的關鍵區別:
| 對比維度 | 固定式LEL監測儀 | 便攜式LEL監測儀 |
|---|---|---|
| 核心目的 | 連續、固定點的泄漏監測與區域安全防護,旨在實現無人值守的自動預警。 | 移動、臨時性的點位檢測與人員隨身防護,服務于有人員活動的特定任務。 |
| 系統構成 | 復雜系統。通常包括現場傳感器/探頭、變送器、校準裝置、采樣預處理系統(泵、過濾器)、報警控制器等。 | 一體化設備。傳感器、電路、電池、顯示報警模塊高度集成在一個手持機殼內。 |
| 安裝方式 | 永久性固定安裝。需專業施工,布線(供電、信號),確定最佳監測點(依據氣體比重等)。 | 無需安裝。開機即用,可隨身佩戴(夾在口袋或安全帶上)或手持操作。 |
| 供電方式 | 市電(如220V AC)或安全區低壓直流電源(如24V DC)持續供電。 | 可充電電池供電(如鋰離子電池),續航時間通常為10至40小時不等,需定期充電。 |
| 檢測方式 | 方式多樣。可為擴散式(自然對流),但更常見的是泵吸式,通過采樣管從危險區域抽取氣體進行分析,尤其適用于風大、距離遠或需前置處理的工況。 | 以擴散式為主(氣體自然擴散至傳感器),部分型號配備內置微型采樣泵,專為進入受限空間前進行遠程采樣設計。 |
| 數據與報警 | 網絡化、集中化。報警信號可傳輸至DCS、SIS、GDS系統,觸發聲光報警器、聯鎖停機、開啟風機等高級別動作。數據連續記錄,用于追溯與分析。 | 本地化、個人化。依靠設備自身的高聲壓蜂鳴器(≥85dB)、強光LED和振動進行報警。高級型號具備數據存儲功能,可記錄峰值、STEL/TWA值,供后續下載分析。 |
| 防護與耐用性 | 注重長期環境適應性。外殼防護等級(IP)針對粉塵、噴水設計,防爆等級(Ex)要求高,材質需耐腐蝕。 | 強調堅固與便攜。防護等級通常較高(如IP66/67/68),能防塵、防猛烈噴水甚至短時浸泡。需抗摔、防震,適應戶外及惡劣工業環境。 |
| 維護與成本 | 初期投資高,包含設備、安裝、調試費用。后期維護成本也顯著,需定期校準(通常每3-6個月)、更換傳感器和預處理系統耗材。但單點監測成本(按年計)在連續監測需求下是經濟的。 | 單臺購置成本低。維護相對簡單,主要是定期充電、功能檢查、傳感器標定和電池更換。核心成本在于人員配置與管理,需確保作業人員正確佩戴和使用。 |
三、 適用場景深度分析
1. 應優先選擇固定式LEL監測儀的場景:
永久性風險點的連續監控:易燃氣體儲罐區、管道匯管間、燃氣鍋爐/焚燒爐(RTO/RCO)的進口、壓縮機站、油漆噴涂房等存在持續泄漏風險的關鍵裝置。
需要安全聯鎖的關鍵工藝:當監測點氣體濃度超標必須自動觸發嚴重后果時,如緊急切斷進料閥、啟動事故風機、關閉焚燒爐等。只有固定式系統能可靠接入安全儀表系統(SIS)。
無人值守或遠程監控區域:對于自動化程度高、現場人員稀少的工藝區,固定式監測是唯一可行的全天候監控手段。
環境惡劣不適宜人工頻繁巡檢的點位:高溫、高壓、高毒或輻射區域。
2. 應優先選擇便攜式LEL監測儀的場景:
進入受限空間(密閉空間)作業:進入儲罐、反應器、地下管網、船艙等前,必須使用帶泵的便攜式檢測儀進行進入前檢測(檢測不同高度的分層氣體)和進入中連續監護。
安全巡檢與泄漏排查:安全員對工廠管線、法蘭、閥門等進行日常或周期性巡檢,定位微量泄漏點。
應急響應與事故處理:發生疑似泄漏或事故后,應急人員需攜帶響應快速的便攜式儀器前往現場評估風險、劃定危險區域。
臨時性危險作業監護:如動火作業、設備拆卸、槽車裝卸等,在作業點附近進行實時環境氣體監測。
對固定式監測系統的補充驗證:當固定式報警器觸發時,人員攜帶便攜式儀器前往現場進行復核確認。
四、 選型決策指南:五步法
正確的選型應基于系統的風險評估和需求分析,遵循以下步驟:
明確核心監測需求:
是要保護設備和區域(持續風險),還是保護作業人員(臨時任務)?
監測是預防性的(泄漏早期預警),還是作業許可性的(確認安全方可進入)?
評估具體應用場景:
地點是否固定?風險是否始終存在于某個特定位置?
是否需要自動應急響應?濃度超標是否需要立即自動執行停機、通風等操作?
環境條件如何?是否存在高溫、高濕、腐蝕性氣體或易爆環境?
確定功能與技術規格:
檢測原理:根據氣體成分(如是否有氫氣、是否存在硅酮等催化劑毒物)選擇催化燃燒或紅外(IR)原理。對于要求極高響應速度(<1秒)和廣譜響應的關鍵應用(如RTO入口),可考慮火焰溫度感應(FTA)等高級原理。
防護與認證:確認所需的防爆等級(如Ex d IIC T4)、防護等級(IP65以上)及必要的行業認證。
數據與管理需求:是否需要數據遠傳、歷史記錄、聯網報警?還是僅需現場聲光報警?
進行全生命周期成本分析:
不僅比較設備單價,還需計算固定式的安裝、長期維護、校準成本,以及便攜式的電池管理、定期標定、人員培訓與監督管理成本。
考慮冗余配置:關鍵風險點可能需“固定式+便攜式”雙重保障。
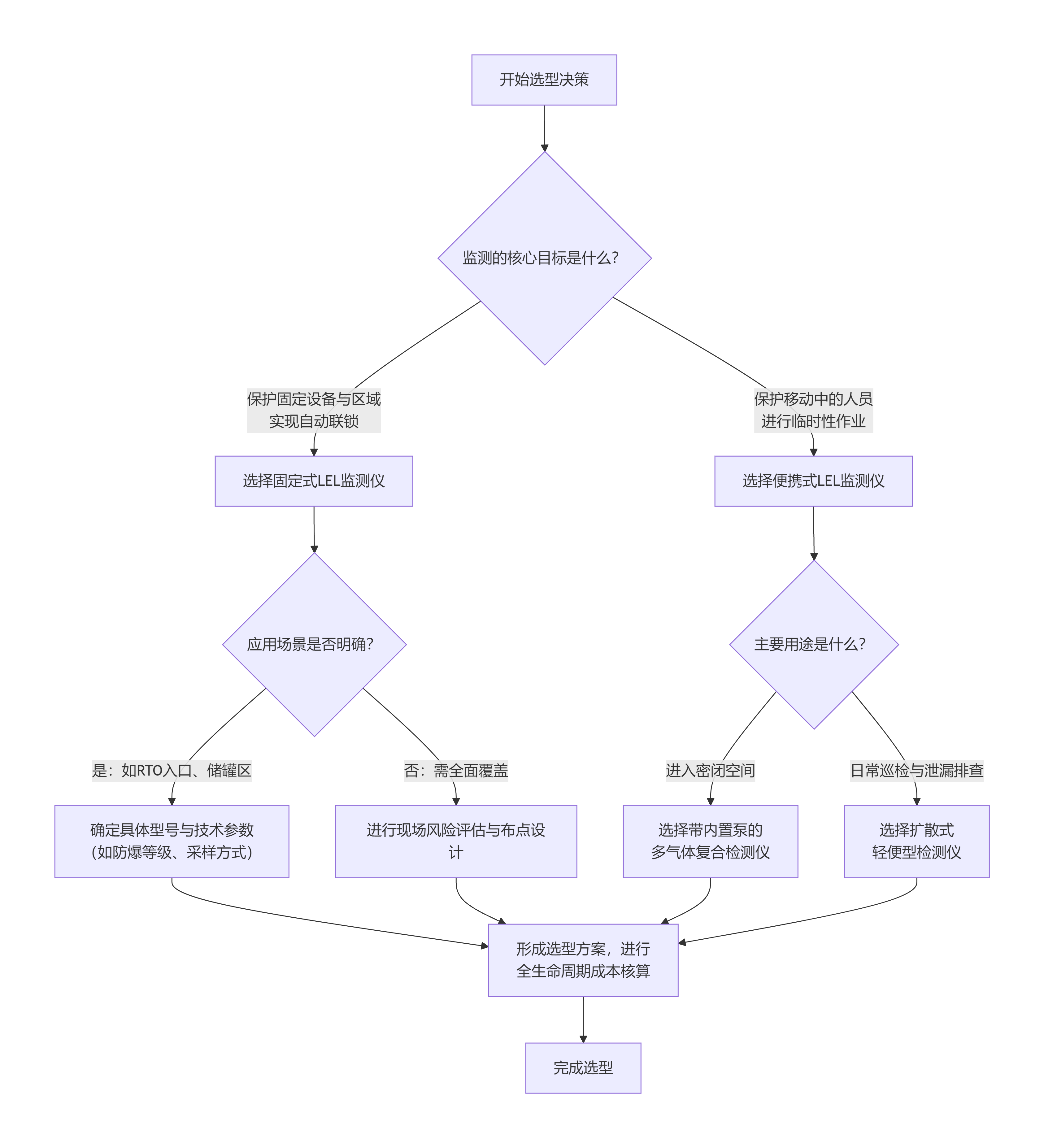
參考選型決策流程圖:
以下流程圖可以直觀地引導決策:

五、 結論:互補共生,構建全方位安全體系
固定式與便攜式LEL監測儀絕非相互替代的關系,而是功能互補、協同共生,共同構成縱深防御的安全監測體系。
固定式監測儀是靜態安全網絡的基石,提供不間斷的、可與控制系統聯動的核心監控能力。而便攜式監測儀則是動態安全活動的保障,將保護延伸至每一位進入風險區域的人員,并作為固定系統的有效驗證和補充。
在技術融合的趨勢下,兩者邊界也在模糊。例如,一些先進的固定式系統借鑒了便攜式的智能化設計,而高端便攜式設備也具備了數據無線傳輸和群組管理功能。然而,其根本的“固定值守”與“移動防護”的邏輯區分不會改變。
因此,最科學的策略是根據工廠的工藝風險分析、作業規程和安全標準,合理配置兩者比例與應用范圍。一個現代化的工業現場,其LEL監測體系必然是:以固定式在線監測系統勾勒出靜態安全輪廓,再以便攜式檢測儀填充動態作業的安全細節,如此方能編織一張疏而不漏的安全天網,真正實現從本質安全到人員安全的全面覆蓋。
最新產品
同類文章排行
- 空氣中各氣體的含量、體積比和質量比
- 什么單位必須安裝廢氣VOCs在線監測系統?
- 碳排放監測系統—麥越環境助力建設碳中和示范園區
- VOCs在線監測:《環境空氣總烴甲烷和非甲烷總烴的測定標準》HJ 604-2017
- vocs在線監測設備是什么?VOCS在線監測系統包含哪些部分?
- HJ 38-2017 固定污染源廢氣非甲烷總烴連續監測系統技術要求及檢測方法
- 做voc在線監測系統的都有哪些?例如PID.FID,還有其他嗎
- vocs在線監測設備多少錢
- HJ 38-2017 固定污染源廢氣非甲烷總烴連續監測系統檢測方法
- VOCs在線監測設備該怎么選擇?





